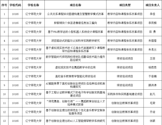
近日,辽宁省教育厅发布《关于公布第三批辽宁省高质量产学合作协同育人项目名单的通知》(辽教通〔2025〕497号)。我校共有13个项目成功获批,项目覆盖教学内容和课程体系改革、师资培训、实践条件和实践基地建设、新工科与新文科建设等多个重点方向。此次优异成绩的取得,标志着我校在深化产教融合、创新协同育人机制方面再上新台阶。

面对省级项目遴选标准日益严格、竞争态势愈发激烈的局面,创新创业学院坚持质量导向,强化统筹组织与精准指导,对申报项目实行全过程培育和系统化审核,重点围绕产业对接深度、改革路径可行性等关键要素,协同相关单位开展规范化论证与分类指导,确保推荐项目具备扎实的产学合作基础和明确的育人目标,有效提升了项目整体竞争力,展现了我校在产教深度融合领域的积累与实力。
下一步,学校将继续以高质量产学合作协同育人项目为牵引,系统推进产学合作协同育人机制建设,将企业技术、真实项目和实践场景嵌入人才培养全过程。以此为契机,持续对接产业需求,完善“教学—实训—转化”贯通式育人模式,推动产学合作由项目层面向育人体系升级,为教育事业及辽宁区域经济社会高质量发展培养更多具备创新精神与实践能力的高素质复合型专业人才。
文字:顾洪涛
编辑:顾洪涛
审核:张爽